Автоматизированное проектирование

АВТОМАТИЗИРОВАННОЕ ПРОЕКТИРОВАНИЕ химических производств, осуществляется в диалоговом режиме "проектировщик-ЭВМ" с использованием мат. моделей проектируемых объектов. С помощью автоматизированного проектирования резко сокращаются сроки проектирования и численность проектировщиков; быстро оценивается большое число альтернативных вариантов по организации произ-ва и выбираются оптимальные; проектировщики освобождаются от трудоемкой рутинной работы по оформлению документации. Автоматизированное проектирование реализуется в виде систем автоматизированного проектирования (САПР), к-рые состоят из техн. ср-в, системного и прикладного мат. обеспечении и ср-в ведения диалога.

Технические средства содержат одну или неск. ЭВМ с развитой периферией, включая широкий набор устройств для ввода в ЭВМ информации (цифровой, текстовой, графич.) и ср-ва отображения (дисплеи, графопостроители, печатающие устройства).

Системное математическое обеспечение включает программы обслуживания внеш. устройств ЭВМ с целью обеспечения удобства ведения диалога и задания информации; оперативного изменения заданий на проектирование; обслуживания собственно ЭВМ.

Прикладное математическое обеспечение-мат. модели объектов проектирования, к-рые составляют основу САПР и обычно представляются в виде т. наз. модулей, оформленных согласно спец. правилам организации систем (представление исходных данных, результатов расчета и т.д.).

САПР реализует все общие этапы проектирования - выбор строит. площадки, проектирование зданий, технол. аппаратуры, сантехники, электрооборудования и др. Технол. проектирование хим. произ-ва включает: 1) формирование информац. базы; 2) выбор способа реализации процесса; 3) выбор оборудования; 4) синтез химико-технол. схемы (ХТС). В соответствии с этими этапами САПР содержит подсистемы информац. обеспечения, технол. расчета установок и их комплексов, конструкц. расчета оборудования, синтеза и анализа ХТС.

Формирование информационной базы состоит в подборе исходных данных на проектирование и осуществляется подсистемой информац. обеспечения. Эта подсистема представляется в виде банка данных (комплекса программ), обеспечивающего неизбыточное хранение и оперативное введение данных, а также независимость от них прикладных программ. Банк данных содержит всю требуемую для проектирования информацию: физ.-хим. свойства в-в и материалов, перерабатываемых в данной отрасли; эксплуатац. характеристики оборудования хим. произ-в (ГОСТы, стандарты, нормали и т.п.); характеристики действующих произ-в - технико-экономич. показатели, надежность (частота отказов, время простоев и т. д.) и др. данные, необходимые для выработки эффективных решений по проектированию с учетом опыта уже действующих произ-в и конкретного места стр-ва нового объекта, а также для решения оперативных задач по реконструкции и расширению произ-в; типовые проектные решения по технол. и аппаратурному оформлению отдельных процессов и стадий произ-ва. Информац. обеспечение организуется так, чтобы при отсутствии требуемых сведений их можно было получить, используя данные прогнозов.

Выбор способа реализации процесса производится на основе подсистемы технол. расчета установок с целью подбора среди альтернативных способов (напр., экстракция, ректификация, кристаллизация) наилучшего с точки зрения заданного критерия. В зависимости от постановки задачи и исходных данных эта подсистема содержит наборы модулей расчета разных способов реализации отдельных процессов (выпаривание, абсорбция, сушка и т.д.), скоростей хим. р-ций, тепло- и массообмена, фазовых равновесий, гидродинамики, потоков и т.п. Проектировщик в режиме диалога с ЭВМ имеет возможность формировать разл. варианты вычислит. схем исходя из точности расчетов и постановки задачи.

Конструкционный расчет оборудования осуществляется на основе модулей расчета типовых аппаратов с учетом их технол. и технико-экономич. характеристик и физ.-хим. св-в продуктов с использованием информации, хранящейся в банке данных. После получения осн. показателей соответствующее стандартное оборудование выбирается автоматически. При его отсутствии предусматривается определение характеристик нестандартного оборудования. Варианты аппаратурного оформления процесса оцениваются разными критериями (экономич., термодинамич. и др.), для к-рых в банке данных имеются необходимая информация и соответствующие модули расчета составляющих их характеристик.
1003-1.jpg

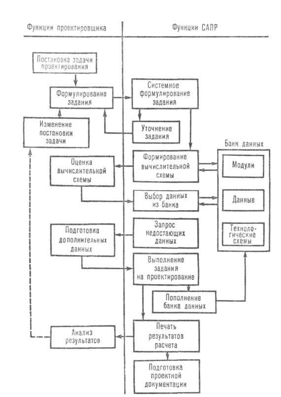
Блок-схема режима диалогового проектирования.

Синтез и анализ химико-технологической схемы проводятся с учетом ограничений по расходу энергии, непроизводительным затратам сырья и побочных продуктов, требований к охране окружающей среды и т.д. На этом этапе применяются модули выбора оптимального распределения материальных и тепловых потоков в пределах хим. произ-ва с целью их вторичного использования, модули оптим. компоновки оборудования и т.д. В основе функционирования данной подсистемы лежат методы оптимизации, требующие больших затрат машинного времени. Как правило, анализируют большое число вариантов аппаратурного оформления произ-ва, сравнивают их с известными и на базе заданного критерия выбирают оптимальный.

САПР работает в диалоговом режиме, к-рый позволяет использовать опыт проектировщика для исключения заведомо нереализуемых вариантов ХТС и сокращения времени поиска оптим. варианта. В качестве языка диалога применяется язык на базе профессиональной лексики, что существенно упрощает работу и освобождает проектировщика от необходимости изучения вычислит. техники и математики.

Блок-схема работы САПР показана на рисунке. Проектировщик формулирует и передает системе задание. После его анализа и уточнения проектировщику выдается информация о ресурсах для решения поставленной задачи (наличие модулей и др.). На основании этой информации м. б. установлена возможность решения задачи с использованием имеющихся ресурсов или необходимость изменения ее постановки и введения дополнит. модулей и данных. Текст задания автоматически переводится на внутр. язык ЭВМ и на его базе формируется вычислит. схема, т.е. модули расчета отдельных элементов ХТС (реактор, абсорбер, выпарной аппарат и т.д.) объединяются в вычислит. комплекс программ, выбираются необходимые сведения из банка данных (физ.-хим. константы, технол. параметры, св-ва в-в и т. п.) и выполняется задание. Итоги расчета выдаются на устройства отображения.

После анализа результатов проектировщик может изменить постановку задачи, задать новые ограничения относительно продуктов или оборудования, потребовать уточнения отдельных этапов расчета и др., т.е. рассмотреть множество вариантов проекта в режиме диалога с целью поиска оптим. решения. Использование при этом точных моделей процессов и методов оптимизации существенно повышает кач-во проекта и снижает сроки его разработки. Ср-ва машинной графики (графопостроители, множительные устройства и т.д.) позволяют механизировать и ускорить изготовление проектной документации (рабочие чертежи, спецификация оборудования, приборы для систем управления и т.п.).

Системы автоматизированного проектирования создаются на разных уровнях: отдельных процессов (подготовка сырья, его хим. превращение, выделение продуктов), произ-в (метанол, аммиак и др.), отраслей пром-сти (хим., нефтехим. и т.д.). Отдельные САПР (процессов, произ-в и т. п.) входят в иерархич. структуру отраслевой САПР в кач-ве подсистем. Поэтому они должны разрабатываться на единой методологич. основе и с единым банком данных.

Литература

Кафаров В. В., Мешалкин В. П., Перов В. Л., Математические основы автоматизированного проектирования химических производств, М., 1979. В. В. Кафаров, В. И. Ветохин.